All fully done-for-you using our Staircase System that will turn site visitors into first-time buyers, and them into repeat customers.
Click Below And Book Your Email Strategy Call
Convert site visitors into first-time buyers
Welcome Series
Abandoned Checkout
Abandoned Cart
Browse Abandoned
Site Abandoned

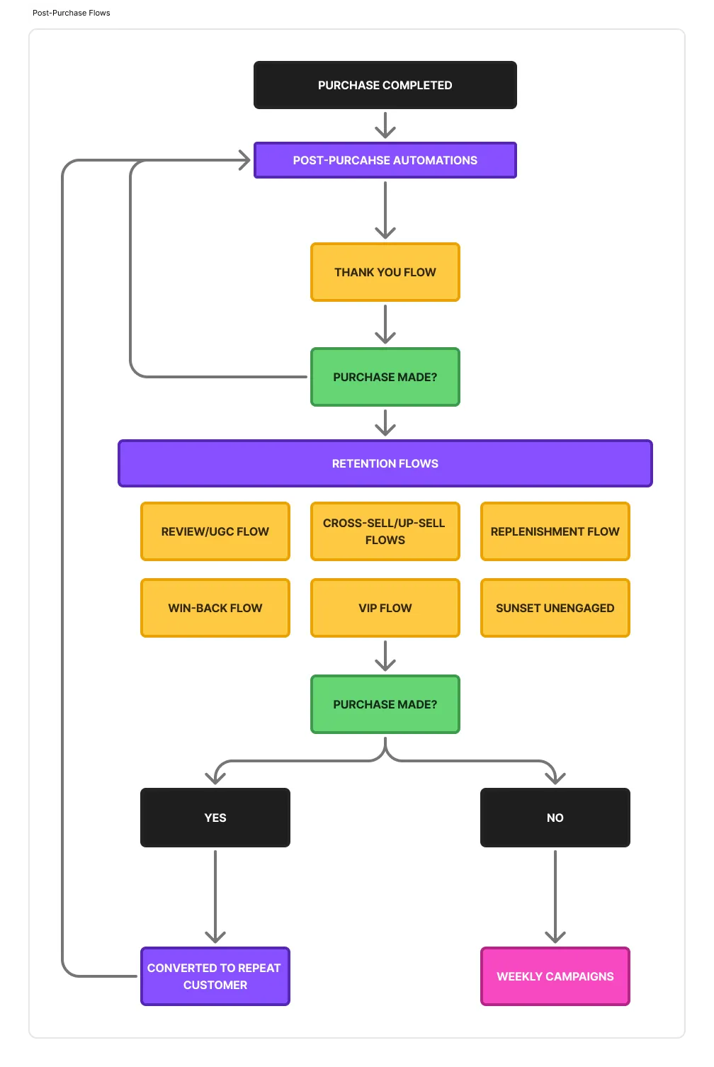
Get your customers buying and spending more over time
Thank-You
Replenishment
Cross-Sell(s)
Up-Sell(s)
Winback
Review/ UGC
Sunset Unengaged

Create consistent weekly revenue from first-time + repeat customers




Add 10-15% of your site visitors to your email/SMS List

This health supplement brand had email set up but not working.
We applied a simple 30-day email system and focused on consistent sends.
Email quickly became one of the brand’s top revenue drivers.


Once the system was in place, we increased send volume and leaned into campaigns.
Email went from underperforming to generating $206k in one month.

This productivity journal brand started with no email list.
We built their email list from scratch, used flows to convert more paid ad visitors into first-time buyers, and followed up with consistent campaigns to get customers buying again.
This also created a large, highly engaged email list that continues to grow month after month.


This hair extension brand struggled to send consistent email campaigns.
We implemented a simple, consistent campaign schedule and focused on showing up regularly with clear messaging.
As consistency improved, email became a reliable revenue channel instead of an afterthought.


This golf equipment brand started email marketing from scratch with no existing list.
We built their email list from the ground up and used flows to convert paid ad visitors into first-time buyers.
We then used email to get customers to buy again and add more products to their orders.
As a result, email became a consistent sales channel instead of relying only on ads.


This jewelry brand grew revenue 24.9% year over year, even while going through a complete rebrand.
Email accounted for 32.9% of total revenue, becoming one of the brand’s most reliable sales channels during a period of major change.
Despite new branding, messaging, and creative, email continued to drive consistent growth and stability across the year.

This women's jewelry brand needed a better way to bring customers back.
We focused on post-purchase follow-ups and repeat buying through email and SMS.
That turned retention into a reliable source of revenue.


Once retention was working, we increased send volume and stayed consistent with campaigns.
Email and SMS grew from support channels into major revenue drivers, reaching $296k in one month.

This women's jewelry brand increased email revenue by converting more paid ad visitors into first-time buyers using email flows.
Once those customers purchased, we used consistent email campaigns to bring them back to buy again.
In 90 days, attributed revenue grew from 32% to 42% of total revenue, adding about $46k/month without increasing ad spend.


This women's fashion brand wanted customers to buy again faster.
We analyzed customer behavior and adjusted post-purchase emails to shorten the time to a second purchase.
As more customers came back sooner, monthly revenue scaled quickly.

















All of your customers are on a separate purchasing journey. We help them ascend from the lobby to the penthouse by catering to where they are in their journey, targeting each properly to maximize your ROAS, LTV, & Retention.
Non-Buyers
Goal: Get Their First Purchase
Result Maximized: ROAS
First-Time Buyers
Goal: Get Their Loyalty
Result Maximized: CAC
2nd+ Time Buyers
Goal: Continue Loyalty
Result Maximized: LTV
Our proven implementation process that gets your customers to ascend from lobby to penthouse. We build the foundation step-by-step.
Complete brand & customer research
Install opt-in form collecting 8-10%+ of visitors
Deliverability analysis & 90-day blueprint
Write, design, and implement emails/SMS
Build 12+ core flows
Launch campaigns & weekly reporting
Install advanced behavioral flows
Ongoing optimization & testing
Continued campaigns & opt-in creation
Tap The Button And Claim The Profit You're Missing
$11M+ generated for 30+ happy clients
Bi-weekly LTV, retention, and revenue reports
12 flows that convert more ad traffic and get your customers spending more
4+ Campaigns Per Week
Staircase System
Clear roadmap, proactive testing, and decision-making support
Focused LTV, retention, CVR, and AOV optimization across lifecycle
Peace of mind knowing you made the right choice
A few smaller brand clients
Reports only when you ask
Generic plug-and-play flows reused across clients
1-2 Campaigns Per Week
Basic "retention" tactics based on timing
Constantly reacting, never leading
Focused on just email-attributed revenue
Constant worrying
No experience specifically in emails, but eCom yes
No formal reporting structure in place but they WILL let you know results
Thinks “retention flow” means the Thank You email
New product drops and holidays only
Uh… new product drops and holidays?
Decisions feel reactive and unsupported
May track LTV but unsure how to improve it
Sleepless nights
There is no set price, as each service is tailor-made for your brand. Book a chat, and we’ll build your perfect plan!
If we do not make Klaviyo generate your brand 20% of your total revenue in 90 days, we will work for free until you do.
Staircase Flow offers personalized, authentic, and transparent email marketing strategies that resonate deeply with your audience. We prioritize understanding your brand and goals, ensuring constant communication and collaboration. This creates genuine connections, making our partnership smooth, enjoyable, and highly effective
We offer full-service, done-for-you email marketing and SMS campaigns, making it easy to scale your e-commerce revenue without the hassle.
Our streamlined process ensures quick results, with the first three campaigns ready to launch just three days after the strategy call. Full flow set-up takes no more than 45 days.